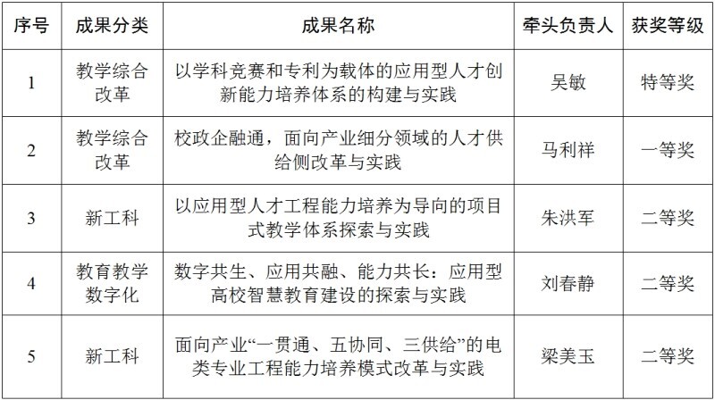
近日,安徽省教育厅2025年本科和继续教育教学成果奖获奖名单公布,安徽信息工程学院申报的5项教学成果全部获奖,其中特等奖1项、一等奖1项、二等奖3项,获奖数量与等级均创学校历史新高,位居全省同类院校前列。这一突破性成绩,不仅彰显了学校在教育教学改革领域的扎实积淀,更标志着学校教学改革与人才培养水平迈入全新发展阶段。

本次获奖是学校锚定立德树人根本任务,坚持应用型办学定位,坚守教学中心地位,深化教育教学综合改革的集中体现。获奖成果贯穿人才培养全过程,系统展现了学校在教学综合改革、新工科建设、教育教学数字化转型等方面的整体布局与扎实成效,既彰显了学校在服务地方经济发展、深入推进产教融合等方面的创新实践,也全面展示了学校落实应用型办学、创新人才培养模式等方面的深入探索与丰硕成果。
安徽省教学成果奖每两年评选一次,是全省教育教学领域的最高荣誉。此次斩获殊荣,既是对学校教育教学工作成效的权威认可,也将进一步激励全体师生追赶超越再创佳绩。据介绍,该校将以此为契机,持续深化教育教学综合改革,加快推进获奖成果的转化、应用与推广,不断提升人才培养质量和整体办学水平,为建成高质量、有特色的地方性应用型大学注入源源不断的强劲动能。(通讯员:张杨)
编辑:瞿凯侠